It features an easy to follow circuit board, and a conditioned trigger input to be triggered from a wide variety of signals.
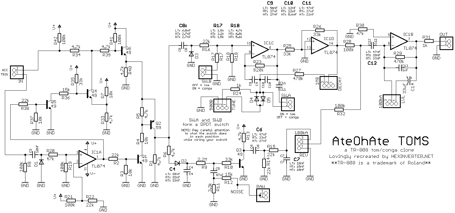
The toms are modified so there is a tom/conga switch for each tom (low, medium and high tom/conga) as well as controls added for tuning and reverb (noise) amount amongst other things!
It works perfect on 12V, or 15V!
It is available in PCB format. No kits, sorry!
